
商品详情
- 源码类型:
- 小程序/公众号
- 开发语言:
- PHP
- Web服务器:
- Nginx Apache
- 数 据 库:
- MySql
- 服 务 器:
- Linux
- 交付方式:
- 加密授权 开源授权
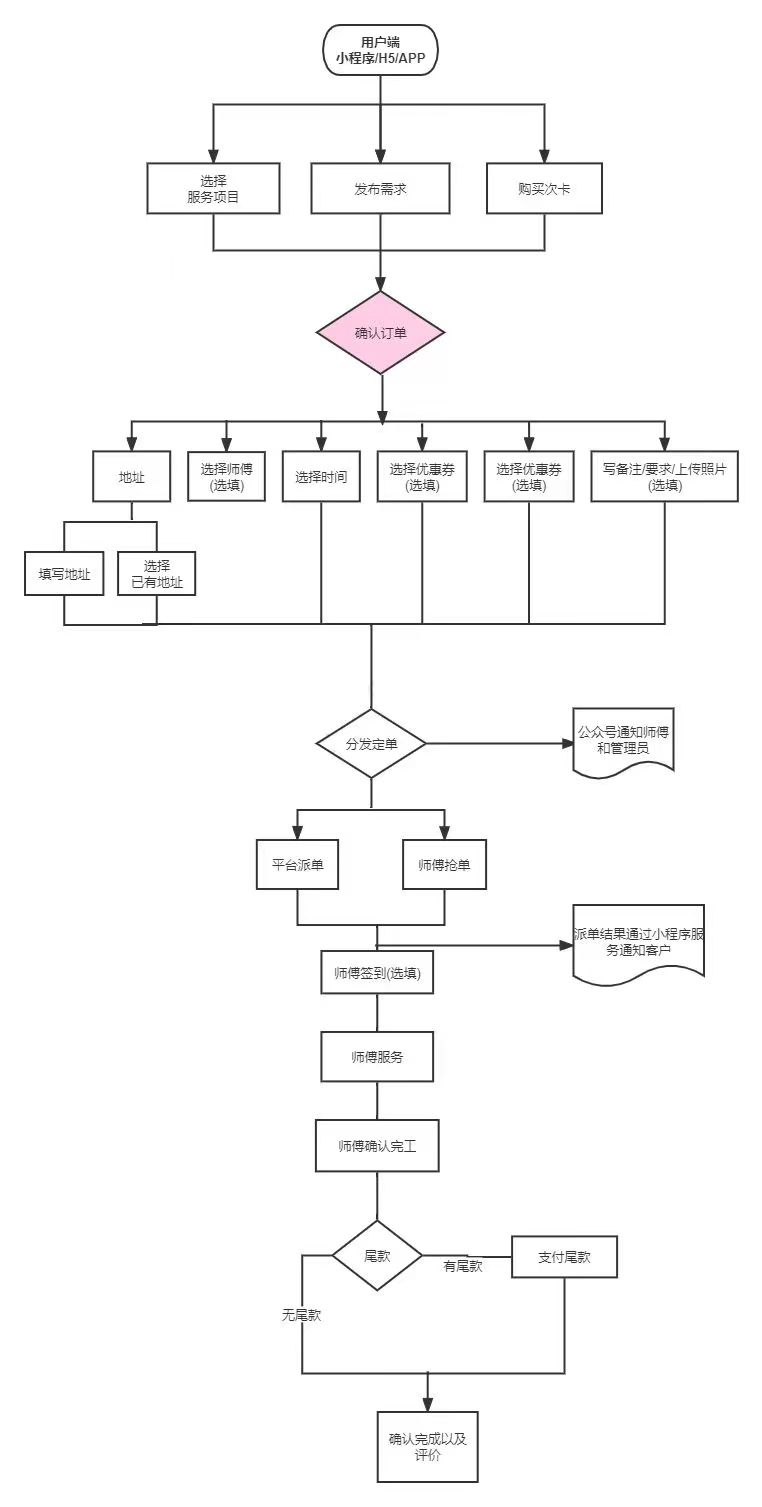
家政服务系统支持多商户入驻,包含师傅预约多城市代理、分销、商城等功能,支持源码源码独立部署。前端使用uniapp开发,后端ThinkPHP框架开发。系统稳定性好,功能强大。




免责声明:本站所有信息均来源于用户投稿发布,并不代表本站观点,本站不对其真实合法性负责。如有信息侵犯了您的权益,请告知,本站将立刻删除。

家政服务系统支持多商户入驻,包含师傅预约多城市代理、分销、商城等功能,支持源码源码独立部署。前端使用uniapp开发,后端ThinkPHP框架开发。系统稳定性好,功能强大。




免责声明:本站所有信息均来源于用户投稿发布,并不代表本站观点,本站不对其真实合法性负责。如有信息侵犯了您的权益,请告知,本站将立刻删除。